面对层出不穷、花样翻新的投资理财诈骗,仅仅知晓“天下没有免费的午餐”已不足够,掌握具体、可操作的辨别技能至关重要。从去年底上线即迅速“跑路”的“LGIM”APP,到近期卷土重来、索要个人敏感信息的“富强联盟”,再到打着“人民补偿”“中华复兴”旗号的非法APP,诈骗活动正持续威胁着公众的财产安全。
1、套牌的“LGIM”APP
不到崩盘的那一刻,甚少有投资者愿意醒悟退出!
昨天,有网友反馈,一个名为“LGIM”的理财项目,14日就已经无法提现,昨天彻底崩盘跑路,数据清空,崩盘跑路,参与者损失惨重!
据网友反馈,该项目去年11月底上线,冒充英国知名金融服务集团的名义,制作散布涉诈APP,虚构推广高额返利理财项目实施诈骗。

月初,我们就发文提示广大网友该项目采用传销模式发展下线,APP没有进行备案,收款账户为个人、第三方公司,涉嫌传销、诈骗。
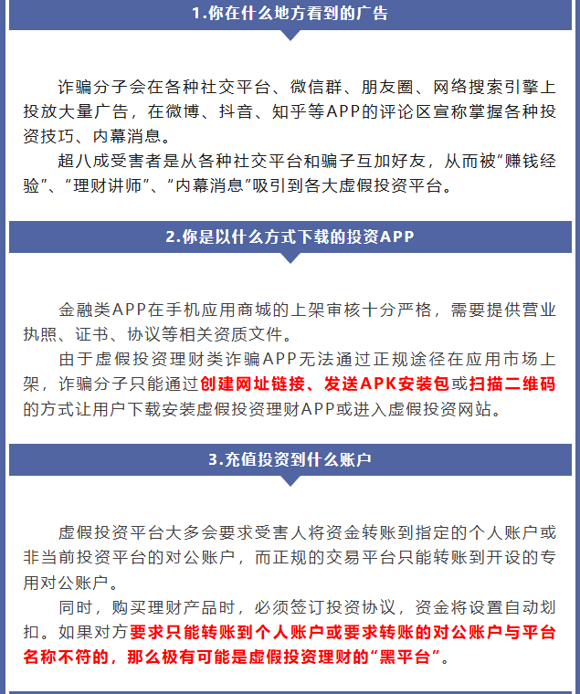
虚假理财诈骗快速识别虚假投资理财类诈骗请记住这三招!

2、套牌的“科技强国”APP
不法分子冒充香港“中华科技控股”集团的名义,打着“全民持股、科技强国、金砖+”等旗号,制作散布涉诈APP,虚构推广“人工智能3.0”“数智未来”“航空航天科技”“数智教育”“AI+智慧农业”等高额返利理财项目。

据网友反馈,该软件无法通过正规应用商城下载,只能通过未知链接下载,下载提示未备案,带病毒,参与者充值时,提示收款账户为个人、第三方公司,采用传销模式发展下线,涉嫌传销、诈骗。
3、虚构的“绿色能源”APP
不法分子冒充国企“绿色可再生能源信息管理中心”的名义,打着“绿色能源”的旗号,制作散布涉诈APP,打着能源福利的旗号,参与者见保证金,90天后,高额返还。

据网友反馈,该软件只能通过未知链接、二维码、安装包下载,下载提示未备案,充值收款账户为个人、第三方公司,涉嫌非法搜集个人信息、诈骗。
4、虚构的“民生大事”APP
不法分子冒充国家某机关单位的名义,打着“提高人民生活水平”的旗号,声称发放1000万亿资金,参与者实名注册,可领取“养老、医疗、住房、生育”等补贴。

据网友反馈的资料,该软件只能通过未知链接下载,下载提示未备案,采用传销模式发展下线,参与者捐款即可获得免费补贴,而收款账户为个人、第三方公司。涉嫌非法搜集个人信息、诈骗等。
5、“富强联盟”扫描走通道项目
网友反馈,一个名为“富强联盟”的扫描走通道项目,又开始进行要求提供信息,进行洗脑,声称参与者提供个人信息,每天扫描走通道,即可获得“富雨”。

早在2020年就有多位网友反馈,家中老人痴迷其中,每天抱着手机签到,学习,扫各种二维码,声称是走通道,坚持即可获得“富雨”,时隔这么多年,“富雨”一直都没有落地。该项目本质就是骗其参与者个人信息,实施诈骗。
6、“MES”拆分理财项目
网友反馈,一个名为“MES算力挖矿”项目,从去年11月就无法进行提现,疑似跑路。

该项目的发起人,宣称是拆分理财鼻祖“黄某青”的弟子,SMI项目核心设计者,初始发行30万股“电子股票”,打着“拆分理财”“算力挖矿”的旗号,,内部采用静态投资4倍出局、发展下线可获得动态收益(推荐奖、对碰奖、见点奖、领导奖)等,涉嫌非法集资、传销。
案例:涉案金额达60亿元 罗源法院公开宣判一起的组织、领导传销活动案
7、虚构的“人民补偿”APP
不法分子冒充国家某机关单位的名义,声称此前参与“圆梦行动”的资金,将进行返回,参与者实名注册,提供个人信息,即可获得680万元的专项补偿,邀请他人实名注册,同样可获得补偿金,邀请的人越多,补偿金越多。

据网友反馈,该软件只能通过未知链接进行下载,下载时提示,该软件未经过ICP备案,带病毒,涉嫌传销、非法搜集个人信息、诈骗。
8、虚构的“中华复兴”APP

9、虚构的“中某扶贫办”APP
不法分子冒充“扶贫办”的旗号,打着“扶贫”的旗号,声称参与者实名注册,即可获得500万元的脱贫专项补贴,此前曾参过各类网络项目失败的人,提供个人信息,都可以领取退款补偿,邀请他人注册,还可以获得更多的扶持金。

据网友提供的信息,该软件无法通过正规应用商城下载,只能通过未知链接下载,下载提示未备案,采用传销模式发展下线,涉嫌传销、诈骗、非法搜集个人信息。

10、河北邯郸“学习卡”4090项目
模式:该传销组织打着“网络营销”“直销”等旗号,声称该项目明明打击暗中扶持,内部宣讲三商法、五级三阶制、几何倍增、业绩累积制、超越回归制、出局制、四种收益(直销奖,差额奖,分红奖,育成奖)等。

新人想加入,最低缴纳4090元,给办理一张有序而无形的营业执照,然后给一张学习卡,发展下线,两条支臂,一条72万,两条144万,从开始到出局一共320万。
11、桂林临桂“移民工程”33500项目
模式:该传销组织打着“西部大开发”“移民经济”“临桂机会”“国家项目”等旗号,以网恋交友、旅游、介绍工作等名义,将人骗至桂林进行洗脑,鼓吹投资33500元加入该组织,出局可以获得1200万元的回报。
近期,“博股会”资金盘诈骗事件引发了广泛关注,无数投资者深陷其中,财产遭受重大损失。这场骗局不仅让受害者血本无归,更让许多人对投资市场失去了信任,谈“投”色变。正视损失,汲取教训是第一步。面对“博股会”这样的资金盘诈骗,投资者首先要做的就是正视自己的损失。沉浸在痛苦和自责中无济于事,反而会错失挽回损...
大家好,我是良心弟,又到到了每日一说,良心弟的主题场,我还是你们熟悉,我依然每天都是马不停蹄,坐在电脑面前,给大家不停码字青年,定期给大家普及行业热点资讯八卦,良心弟一直致力于深耕提供互联网自媒体,励志于打造第一行业资讯前沿自媒体输出内容,揭秘各种资金盘和币圈区块链的黑内幕套路。目前良心弟查询关于奥...
套牌“汉领资本”分红类资金盘骗局,已进入生命倒计时…据粉丝透漏“乐瑞资本”和“汉领资本”出自同一个项目方操盘手,乐瑞9月3日已经断网跑路,汉领资本最近新出的长期超高收益产品,足以证明该骗局已进入末期,做好了随时崩盘跑路的准备!资金盘最终的结果都是跑路,如果动动手躺着就能赚钱,早就没人进厂打螺丝了。资...
韭菜的自我修养:当聚币JU币告诉你“日息3%”,你的钱包哭了!骗子年年有,今年特别秀——秀的不是智商,是收割的镰刀速度“日息3%!”——看到这个数字,你是不是仿佛看到自己躺在钞票堆上笑?醒醒吧朋友,那堆钞票是你自己的本金,而且正在以每小时60公里的速度消失!今天我们来聊聊聚币JU币的“行为艺术”:如...
今天说一下“香港维尔利”这个分红类资金盘,模式和之前曝光的杀猪盘差不多,此资金盘包装的是公司在香港,其实就是冒充人家正规公司进行诈骗,操盘手也是缅北的诈骗团伙,收益基本一天返利0.7%-1.15%不等,月化最高35%、年收益400%以上,大家也不想想干什么能有那么大收益,在年后的前几天已经有受害者反...
昊天评盘界:澳门辉煌火炬联盟合约跟单类资金盘骗局,之前昊天预警过2次,相信看过昊天文章的粉丝都已经安全撤离了,据受害者爆料目前11万会员,操盘手李逸川圈钱过亿,大量单割会员,高度预警,即将崩盘跑路!近期此骗局的诈骗团伙也是找了个所谓的傻x公关冒充人家“广东优歌律师事务所”来大量投诉反诈文章,大家也不...