接读者爆料,某个诈骗APP刚升级完成,盘圈各个团队正在推广这个新项目,小编看过资料后,一眼穿就是很老套的理财资金盘。
反正这些碰瓷的团伙每天都能整出新花样,随便抄袭下碰瓷企业的内容,套一个模板就开始上线。
经过国内盘圈的团队长一阵“零撸”口号的打鸡血,还真有伞下投资人兴冲冲的往里面打钱,小编也只能说“祝君平安”。
按照流程,咱今天就解析这个盘口--“FOXINO”
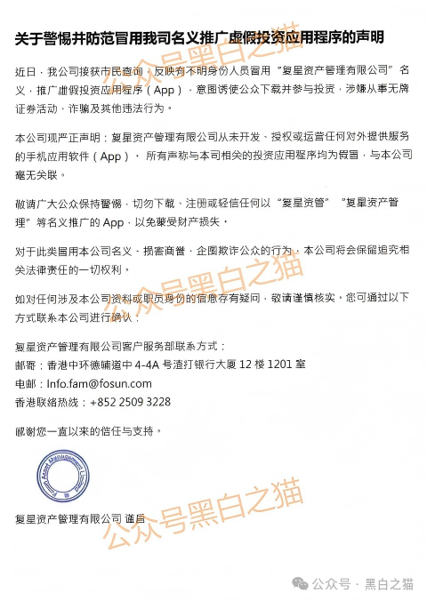
01 复 星 资 管 
复星资产管理有限公司成立于2013年,是复星国际有限公司的全资旗舰资产管理公司。英文名为“FOSUN”
2016年3月3日获得香港证券及期货事务监察委员会的许可。投资顾问牌照也由美国证券交易委员会于2018年3月2日批准生效。
2024年获得中国证监会合格境外机构投资者牌照。
长期阅读小编文章的知道,涉及境外合格的机构,证监会在下面有两行标注红色的文字。
简要说明的是只能用境外资金投资国内标的,不允许吸纳国内资金的经营活动,这是金融红线。违反了就是直接立案的事情。
官网:https://www.fosunam.com/
电话:+852 25093228
邮箱:info.fam@fosun.com
02 官 方 打 假 03 虚构“FOXINO” 



此盘口最担忧的就是周期时间,日化率暴涨的收益,周期更长,捏指头算算也是年后才到期,小编很担心冲进的人能不能安心睡觉,只要不能提现就是被割了;
因为从时间节点上,玩赌性希望盘哥大发慈悲不可能,大致过年前会跑路。
老韭菜估计能躲过,就怕新进去的韭菜还在做美梦,看着APP上的数字美滋滋的时候突然来个黑客攻击、APP升级维护、数据平移等理由,那就真的歇菜了。
从注册邮箱的验证码上,此团伙以前做过不少盘口,小编找到之前他们盘口名字“博石E富”“华耀团队”,目前已经下架跑路。

以下内容供被参与者、公检法执法者、好奇者阅读
04 APP 解 析 01 重庆唔泗柏酒店管理有限公司 从API的接口域名zftkce.com解析,备案单位为重庆唔泗柏酒店管理有限公司,法人刘某,一个刚成立不久的微型公司就注册了12个域名。 2025年9月19日此公司已经被重庆市沙坪坝区市监局做出经营异常处理。 02 湖南级级盾网络科技有限公司 在DNS记录里,CNAME指向K1o.cn,来自湖南级级盾网络科技有限公司。 此公司2023年被认定为科技型中小企业,专注高防服务器、高防盾,加速CDN服务以及香港服务器租用等产品与服务。 03 数字天堂(北京)网络技术有限公司 APP的程序H5框架搭建及封装,用的数字天堂(北京)网络技术有限公司产品。 05 资 金 通 道 目前推送的充值地址经过区块链查询,截至1月21日已经有51万USDT流水,然后立刻分流到其他水房钱包洗白; 虚拟币手续费来源显示东南亚的huionepay。 银行账户充值公户来自福州锦汇风华商贸有限公司,法人李某,也是个刚开业不久的微型公司; 通过写字楼注册地址查询,企查查显示同地址有10家企业,大部分是个体工商户性质。 惊讶的是连个体餐饮店也是注册这个写字楼高层房号,这种现象不用多说也知道是什么情况,当地市监局是否核查属实?




信息来源:企查查 工信部
风险提示

资金盘骗局是指以高额回报为诱饵,吸引投资者投入资金,然后利用新投资者的资金来支付早期投资者的回报,形成一个看似不断盈利的循环,但实际上并没有真正的盈利来源,一旦没有足够的新投资者加入,资金链就会断裂,导致大多数投资者血本无归。近年来,以陶国林为首的“创业天下”平台打着“消费即投资”“零成本创业”的旗...
昊天评盘界:今天咱们来曝光一下“X-Cloud芯光云”这个分红类资金盘骗局,此盘开盘于2024年1月28日开始,截止目前为止已经一年多了,据知情人爆料目前有30多万会员了,操盘手圈钱几十亿,现在改名XGAI,美其名曰:2.0版本!宣传噱头也已经改了,开始搞AI机器人,国内最大的组织和团队叫星耀共创联...
目前聚币已经快无法提现了:聚币交易所崩了,里面的各种代币在过去的一个多余的时间里面纷纷呢崩盘,伴随着昨晚5m协议的暴雷,ju也扛不住,直接腰斩60%!!!在过去,聚币上已经崩盘的项目非常多,这次ju就是最后的收割了:aic理财:直接归零。聚币游戏生态hi,直接归零:聚币银行jubank直接三级跳腰斩...
我是震哥,专门研究那些打着区块链幌子的坑人玩意儿。最近有个叫拉菲LAF的项目火得不行,号称“去中心化资金盘”,日息1.2%,算下来年化76倍!听着是不是特诱人?但咱得冷静想想,这玩意儿靠谱吗?1. 日息1.2%?钱从哪儿来?LAF的玩法很简单:你质押USDT,一半买它的代币,一半扔进流动性池,然后每...
昊天评盘界:兴红资管又叫乾合鼎这个股票资金盘骗局昊天也是预警了几次了,项目本身就是个杀猪盘,让参与者通过充值虚拟币“投资”进行群里股票跟单诈骗,这几天平台随意封会员账号进行大量单割,只要你去提现,系统就把能提现的资金弄成“复利投资”,让被骗人无法提现,还有个比较奇葩的封号理由:团队长带人去做别的项目...
1. 康达瑞 CDARI该项目曾历经币价崩盘,后将数个同样崩盘的 “卷轴盘” 整合。先是把已回本玩家账户内的 “任务包” 清零,数月后又单独限制不做推广的玩家提现。期间发生团队长因整个团队账号被封而跳楼事件。此外,其推出的 “0 元购车” 活动,实质是让用户用平台发行的代币购买任务包,再贷款分期买车...